หน้าหลักมหาวิทยาลัย
Toggle navigation
เกี่ยวกับเรา
ทิศทางของมหาวิทยาลัยราชภัฏสวนสุนันทา
ปรัชญาการศึกษา มหาวิทยาลัยราชภัฎสวนสุนันทา
อำนาจและหน้าที่ของมหาวิทยาลัยราชภัฏสวนสุนันทา
ประวัติความเป็นมา
วิสัยทัศน์ พันธกิจ
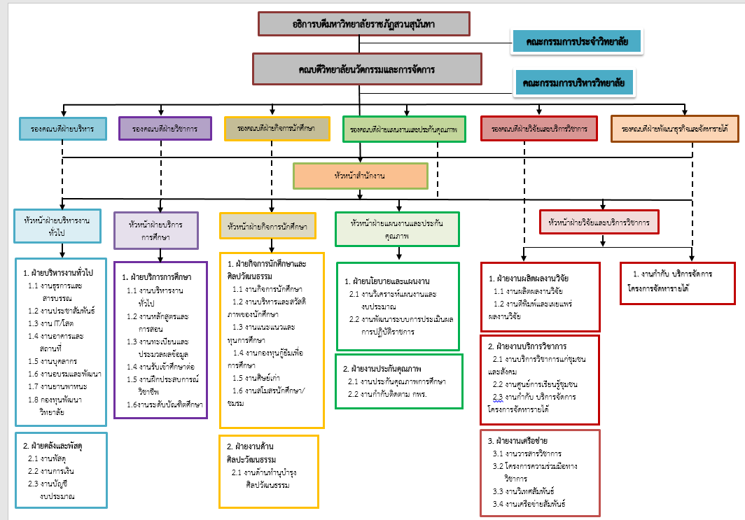
โครงสร้าง
ผู้บริหาร
อาจารย์
บุคลากร
งานภายใน
ฝ่ายบริการการศึกษา
บริหารงานทั่วไป
ฝ่ายแผนงานและประกันคุณภาพ
ฝ่ายพัฒนางานวิจัย และบริการวิชาการ
ฝ่ายกิจนักศึกษาและศิลปวัฒนธรรม
คู่มือปฏิบัติงาน
เว็บไซต์สาขา
หลักสูตรที่เปิดสอน
Proceeding
INTERNATIONAL ACADEMIC MULTIDISCIPLINARY RESEARCH CONFERENCE IN AMSTERDAM 2023
(2024): 5th International Conference on Management, Innovation, Economics and Social Sciences
The 4th International Conference on Management, Innovation, Economics and Social Sciences (ICMIESS)
5 TH INTERNATIONAL CONFERENCE ON MANAGEMENT, INNOVATION, ECONOMICS, AND SOCIAL SCIENCES
มุมสำหรับนักศึกษา
งานฝึกประสบการณ์วิชาชีพและสหกิจศึกษา
คู่มือนักศึกษา
ข้อมูลศิษย์เก่า
ตารางเรียนตารางสอน
ดาวน์โหลดเอกสาร
ขั้นตอนการให้บริการ
เอกสารแนะแนว
แจ้งร้องเรียน
โครงสร้างบริหารจัดการ