โครงสร้างและอำนาจหน้าที่



โครงสร้างองค์กร


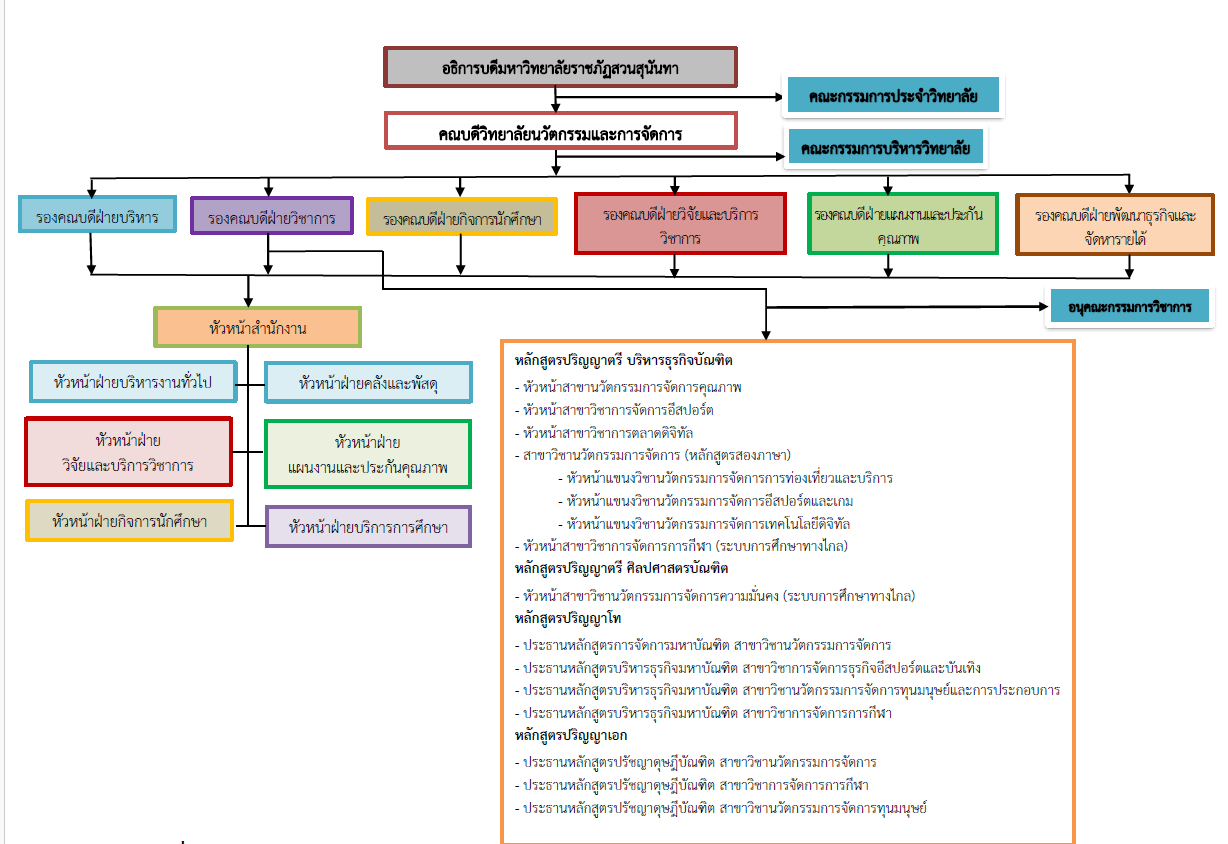
โครงสร้างบริหารจัดการ



อำนาจและหน้าที่ของมหาวิทยาลัยราชภัฏสวนสุนันทา


          อาศัยอำนาจและหน้าที่ตามพระราชบัญญัติมหาวิทยาลัยราชภัฏ พ.ศ. ๒๕๔๗ ตามความในหมวด ๑ บททั่วไป มาตรา ๗ ให้มหาวิทยาลัยเป็นสถาบันอุดมศึกษาเพื่อการพัฒนาท้องถิ่นที่เสริมสร้างพลังปัญญาของแผ่นดิน ฟื้นฟูพลังการเรียนรู้ เชิดชูภูมิปัญญาของท้องถิ่น สร้างสรรค์ศิลปวิทยา เพื่อความเจริญก้าวหน้าอย่างมั่นคงและยั่งยืนของปวงชน มีส่วนร่วมในการจัดการ การบำรุงรักษา การใช้ประโยชน์จากทรัพยากรธรรมชาติและสิ่งแวดล้อมอย่างสมดุลและยั่งยืน โดยมีวัตถุประสงค์ให้การศึกษา ส่งเสริมวิชาการและวิชาชีพชั้นสูง ทำการสอน วิจัย ให้บริการทางวิชาการแก่สังคม ปรับปรุง ถ่ายทอด และพัฒนาเทคโนโลยี ทะนุบำรุงศิลปะและวัฒนธรรม ผลิตครูและส่งเสริมวิทยฐานะครู มาตรา ๘ ในการดำเนินงานเพื่อให้บรรลุวัตถุประสงค์ตามมาตรา ๗ ให้กำหนดภาระหน้าที่ของมหาวิทยาลัย ดังต่อไปนี้ (๑) แสวงหาความจริงเพื่อสู่ความเป็นเลิศทางวิชาการ บนพื้นฐานของภูมิปัญญาท้องถิ่น ภูมิปัญญาไทย และภูมิปัญญาสากล (๒) ผลิตบัณฑิตที่มีความรู้คู่คุณธรรม สำนึกในความเป็นไทย มีความรักและผูกพันต่อท้องถิ่น อีกทั้งส่งเสริมการเรียนรู้ตลอดชีวิตในชุมชน เพื่อช่วยให้คนในท้องถิ่นรู้เท่าทันการเปลี่ยนแปลง การผลิตบัณฑิตดังกล่าว จะต้องให้มีจำนวนและคุณภาพสอดคล้องกับแผนการผลิตบัณฑิตของประเทศ (๓) เสริมสร้างความรู้ความเข้าใจในคุณค่า ความสำนึก และความภูมิใจในวัฒนธรรมของท้องถิ่นและของชาต (๔) เรียนรู้และเสริมสร้างความเข้มแข็งของผู้นำชุมชน ผู้นำศาสนาและนักการเมืองท้องถิ่นให้มีจิตสำนึกประชาธิปไตย คุณธรรม จริยธรรม และความสามารถในการบริหารงานพัฒนาชุมชนและท้องถิ่นเพื่อประโยชน์ของส่วนรวม (๕) เสริมสร้างความเข้มแข็งของวิชาชีพครู ผลิตและพัฒนาครูและบุคลากรทางการศึกษาให้มีคุณภาพและมาตรฐานที่เหมาะสมกับการเป็นวิชาชีพชั้นสูง (๖) ประสานความร่วมมือและช่วยเหลือเกื้อกูลกันระหว่างมหาวิทยาลัย ชุมชน องค์กรปกครองส่วนท้องถิ่นและองค์กรอื่นทั้งในและต่างประเทศ เพื่อการพัฒนาท้องถิ่น (๗) ศึกษาและแสวงหาแนวทางพัฒนาเทคโนโลยีพื้นบ้านและเทคโนโลยีสมัยใหม่ให้เหมาะสมกับการดำรงชีวิตและการประกอบอาชีพของคนในท้องถิ่น รวมถึงการแสวงหาแนวทาง เพื่อส่งเสริมให้เกิดการจัดการ การบำรุงรักษา และการใช้ประโยชน์จากทรัพยากรธรรมชาติและสิ่งแวดล้อมอย่างสมดุลและยั่งยืน (๘) ศึกษา วิจัย ส่งเสริมและสืบสานโครงการอันเนื่องมาจากแนวพระราชดำริในการปฏิบัติภารกิจของมหาวิทยาลัยเพื่อการพัฒนาท้องถิ่น          

          นอกเหนือจากอํานาจหน้าที่และความรับผิดชอบดังกล่าวที่จะต้องดําเนินการแล้ว มหาวิทยาลัยราชภัฏสวนสุนันทามีบทบาทอํานาจหน้าที่และความรับผิดชอบที่จะต้องดําเนินการให้เป็นไปตามพระราชบัญญัติระเบียบข้าราชการพลเรือนในสถาบันอุดมศึกษา พ.ศ. 2547 และฉบับแก้ไขเพิ่มเติม (ฉบับที่ 2) พ.ศ. 2551 ตลอดจนกฎ ก.พ.อ. ประกาศ ก.พ.อ. และกฎหมายอื่น ๆ ที่เกี่ยวข้อง ที่มีผลบังคับใช้แล้ว